
红星资本局1月24日消息,日前,上海证监局一连公示7张行政处罚决定书,为持续一年多的“瑞丰达私募爆雷”事件划上阶段性句号。

据上海证监局罚单,浙江瑞丰达及关联8家私募、实际控制人孙伟等相关责任人合计被罚没超4100万元,创下私募领域处罚金额新纪录,核心责任人孙伟被采取终身证券市场禁入措施。
同时,中国证券投资基金业协会注销相关私募机构管理人登记。对于相关违法行为可能涉及的犯罪问题线索,证监部门将坚持应移尽移的原则,依法依规移送公安机关。
值得一提的是,4100万元的罚没金额,超过了前期“优策案”的3500万,被业内人士定义为证券私募领域的“史上最重罚单”。
史上最重私募罚单
瑞丰达被“连根拔起”,合计罚没4100万元
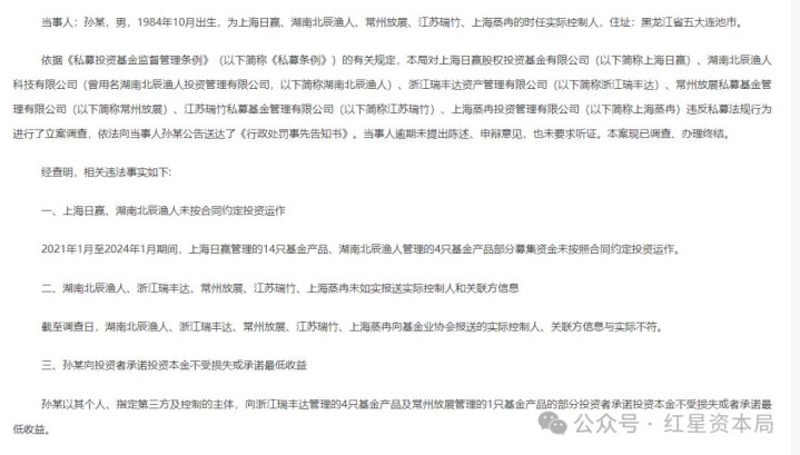
据上海证监局1月23日公布的《行政处罚决定书》显示,瑞丰达系列案件至少涉9家私募、5名个人。主要查处的违法行为包括未按合同约定投资运作、未如实报送实际控制人和关联信息、向投资者承诺本金不受损失或承诺最低收益。
处罚结果显示,瑞丰达因“报送实际控制人、关联方信息与实际不符”,被罚100万元;上海日赢因“未按合同约定投资运作”,被罚1400万元;湖南北辰渔人、常州放展、江苏瑞竹、上海蒸冉因“未如实报送实际控制人及关联信息”,分别被罚500万、100万、100万、100万元;广东钜米、上海君冠、上海泽恒因“委托他人行使投资管理职责”“玩忽职守”,分别被罚317.91万、70万、140万元。
同时,对5名责任人员罚款合计1300余万元。其中孙伟作为核心责任人,被查明其实际控制的多家机构存在未按合同约定投资运作、未如实报送信息等行为,其本人还存在向投资者承诺投资本金不受损失或承诺最低收益行为。上海证监局决定对其罚款1190万元,并采取终身证券市场禁入措施。
此外,证监会将孙伟等人涉嫌犯罪的线索移送公安机关,追究其刑事责任。中基协同步注销瑞丰达及关联私募的管理人登记,将相关责任人员列入失信名单。

此次处罚力度再创“史上最重”,从顶格行政处罚到行业终身禁入,再到刑事追责的“后备”,瑞丰达案的处理也呈现了当前私募领域“自律管理、行政监管、刑事打击”三位一体的立体追责体系。
起底瑞丰达爆雷始末
实控人套现跑路,产品无法兑付
回过头来看,2024年5月上旬,“瑞丰达跑路”的消息曾在私募圈掀起轩然大波。彼时,有投资者发现瑞丰达旗下多只基金产品无法正常兑付,联系公司客服无果后,纷纷赶往其上海办公区求证,而瑞丰达资产的办公区已人去楼空。
据券商中国报道,一位投资了瑞丰达的私募人士表示,“我们投了瑞丰达,现在还有3300万元赎回不了。我们3月份就提出赎回申请,对方一直拖着,等到4月份又说五一给我们,最后仅有500万到账,但是还有3300万元没有赎回。”
2024年5月11日晚间,证监会官网发布公告称,已经对瑞丰达立案调查,开云依法从严处理。经过一年多的深入核查,瑞丰达及其关联机构的违法违规版图逐渐清晰。
据中基协备案信息,瑞丰达成立于2016年10月20日,2017年5月31日完成登记,注册地为浙江湖州,办公地位于上海浦东,注册资本3000万元,实缴仅750万元,实缴比例25%。公司备案产品多达70只,管理规模区间标注为20-50亿元,全职员工仅13人。
那么,作为一家管理规模20亿-50亿元、在中基协有着正规备案登记的私募机构,而且在有第三方托管机构监督的情况下,瑞丰达投资者的钱究竟是怎么被转移的?
知情人士透露,瑞丰达的销售模式极具诱惑性:向投资者承诺本金不受损失及最低8%年化收益,部分产品甚至设置1:4的优先劣后结构,孙伟自持5亿元劣后资金,2000万起投门槛搭配4个点的高额佣金,吸引力远超同类产品。
为扩大募资规模,瑞丰达构建了庞大的关联募资网络:上海日赢作为核心募资平台,通过线下理财沙龙、银行渠道、第三方理财公司等方式招揽客户;上海蒸冉、常州放展、江苏瑞竹等7家关联私募,作为通道发行产品,再将资金外投至瑞丰达旗下产品,形成“嵌套式募资”。
据复盘,新三板市场成为瑞丰达操纵获利的核心阵地。市场猜测认为,瑞丰达先是用自己多个账户买入多家新三板公司,由于新三板公司的流动性很差,所以只需要少量资金就能“坐庄”操纵股价,实现拉升几十倍。紧接着,瑞丰达发行产品募集资金,将投资人的钱在高位接盘这些新三板个股,形式上类似对敲。
{jz:field.toptypename/}这样,投资人在托管账户的钱就进了操盘人的口袋,以看似合规的方式完成了资金转移。最后,相关私募产品持有这些价格虚高,完全没有流动性的新三板股票,即便投资人赎回私募产品,若股票无法变现,兑付危机自然就出现了。
总体而言,其通过跨机构协同操作,通过虚假宣传、伪造净值曲线、签订“保本保收益”抽屉协议等手段疯狂募资,将募集资金通过关联体系层层嵌套后,重仓新三板垃圾股操纵股价,实控人借机套现离场。
(本文不构成任何投资建议,据此操作风险自担)
综合界面新闻、财联社、第一财经、21世纪经济报道等






备案号: